为庆祝中国共产党成立100周年、纪念五四运动102周年,上海大学共青团吹响“青春集结号”,引领上大青年弘扬五四精神,献礼建党百年。
青春风采,榜样力量
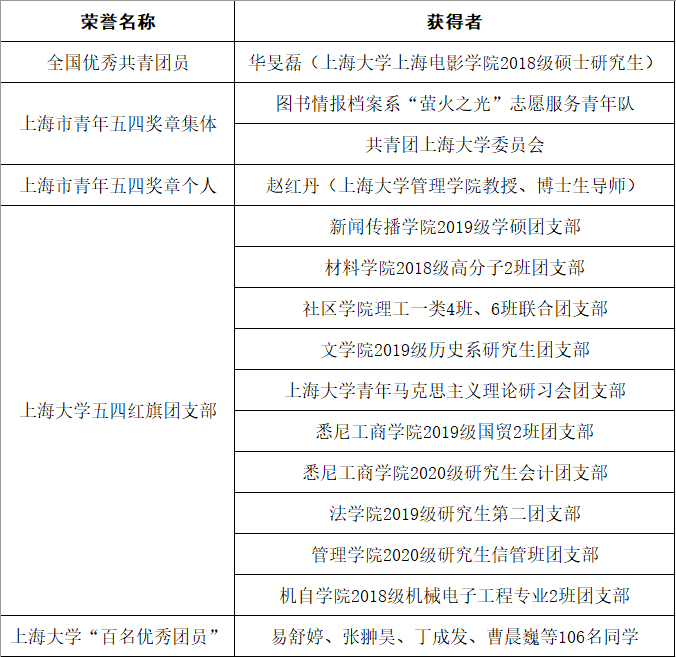
上一年度,在学校党委的领导下,在全校师生的共同努力下,我校各级团组织和广大团员青年不忘跟党初心,牢记青春使命,展示出了刻苦学习、勇于进取、自强不息、求实创新的精神风貌,发挥了先进团组织和优秀共青团员的引领示范作用,涌现出了一批先进集体和青年典型。

“书记与青年学子面对面”
4月29日,学党史、强信念、跟党走——“书记与青年学子面对面”座谈会在宝山校区A602会议室举办。校党委书记成旦红与12名青年学生代表济济一堂,畅谈学习感悟,共话青春梦想。成书记深情寄语广大青年:坚定理想信念,听党话,跟党走;勤奋学习思考,求学问、练本领;勇于创新创业,显身手、展才华;矢志艰苦奋斗,建新功、立新业,立志按照钱伟长老校长的心愿,办一所与上海这座城市相匹配的世界一流大学,共筑起对青春美好的憧憬,通过自身的奋斗,成就一番伟大的事业,成就上海大学一流大学建设的梦想!
一场五四文学盛宴
4月30日,上海大学第十届“文学之夜”活动在上海大学宝山校区图书馆报告厅举行。活动以“建党百年路,青年赤子心”为主题,从高擎五四烽火、传承一大精神、解密红色学府三个篇章,感召新时代上大青年传承五四精神、牢记跟党初心、赓续红色基因。
一场跨越百年的对话
5月3日,上海大学300余名青年学子赴电影《1921》拍摄基地,开展了一场沉浸式的党史学习教育主题实践活动。上大学子出演五四运动时期的进步青年,聆听“李大钊”宣传马克思主义,鼓舞青年团结起来救亡图存的演说;高举横幅、振臂高呼“外争国权,内惩国贼”,为争取民族独立奔走呐喊。他们以第一人称视角走进百年前那群青年的生活和精神世界,感悟他们毫不动摇的革命信仰。

一次初心探寻之旅
上海大学联合嘉兴学院策划开展了一次以“初心”为主题的探寻活动,从上海石库门到嘉兴南湖,重走中共一大建党之路。5月4日上午10点,探寻活动原创短片《初心回望》,在共青团中央、全国学联举办的“学党史、强信念、跟党走”学习教育主题云团课中精彩呈现。
2021年4月19日,习近平总书记考察清华大学时指出:“当代中国青年是与新时代同向同行、共同前进的一代,生逢盛世,肩负重任。”青春向党,时代荣光。这个青年节上大青年一起学党史、强信念、跟党走,肩负历史使命,坚定前行信心,立大志、明大德、成大才、担大任!
(撰稿:王杰)